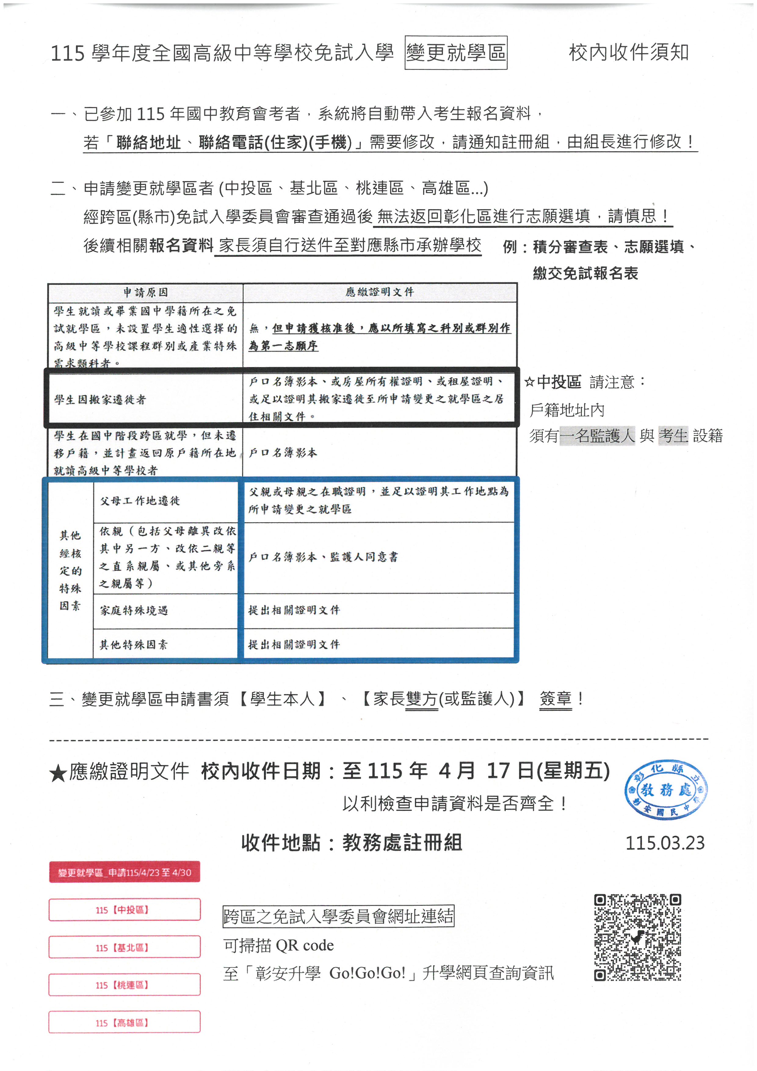
公告:115學年度全國高級中等學校免試入學「變更就學區」_校內收件須知

上一則公告 下一則公告

升學資訊 / 張貼者 註冊組長    


張貼日期: 2026-03-23 08:00:00  點閱:137


標題圖片

115學年度全國高級中等學校免試入學「變更就學區」_校內收件須知 (如標題圖片)


---------------------------------------------------------------------------
★應繳證明文件
校內收件日期至115年 4月 17日(星期五)   以利檢查申請資料是否齊全!
收件地點:教務處註冊組

---------------------------------------------------------------------------
跨區之免試入學委員會網址連結
可至「彰安升學 Go!Go!Go!」升學網頁 查詢資訊


近月內熱門公告
  • 2026-04-13 762
      彰安國中115學年度藝術才能班(美術類、舞蹈班)招生鑑定錄取名單...
  • 2026-03-27 250
      彰化縣115學年度彰安國中藝術才能班(舞蹈類、美術類)招生鑑定測...
  • 2026-04-13 206
      115學年體育班第二階段考試報名
  • 2026-03-27 165
      公告-新(115)學年度「教科書版本」選書作業
  • 2026-03-23 137
      公告:115學年度全國高級中等學校免試入學「變更就學區」_校內收...
  • 2026-04-02 128
      有關本府函知彰化縣115學年度國民中學教師聯合甄選簡章一案
  • 2026-03-27 117
      公告:115學年度 五專「完全免試入學」、五專「優先免試入學」_...
  • 2026-03-24 114
      公告:115學年度「五專完全免試入學」單獨招生簡章(彙整33校) 及...
  • 2026-03-25 111
      轉知國立臺灣師範大學辦理「資優學生長期追蹤暨特殊群體資優發掘...
  • 2026-03-26 109
      員林農工辦理國中教師專業群科實作體驗
  • 2026-03-23 108
      轉發公文~~鼓勵學生參與「2026牛奶盒再生設計大賽」,請查照轉知...
  • 2026-04-02 107
      轉知:「115年04月 ADHD 相關主題講座」海報(共計三場次)
  • 2026-04-02 105
      【重要日程表】115學年度全國高級中等學校與五專適性入學簡曆_11...
  • 2026-03-30 95
      轉知:福興自造教育及科技中心114學年度第二學期「學生體驗活動...
  • 2026-03-26 92
      轉知:自媒體浪潮下的媒體素養與教學實務研習
  • 2026-03-25 89
      本校林靖恬同學獲得第 5 6 屆 全 國 技 能 競 賽 中 區 分 區 技...
  • 2026-03-24 85
      轉知:仁德醫護管理專科學校115年4月15日(星期三)辦理「五專免試...
  • 2026-03-25 83
      轉知:為推動節能意識並落實節能行動,本會協同經濟部能源署及工...
  • 2026-03-26 83
      本府預告預告修正本縣國中小校長、主任候聘人員甄選儲訓簡章及積...
  • 2026-03-30 83
      轉知:田尾自造教育及科技中心「114 學年度第二學期師資培訓及一...